Группа компаний НПК «Завод модульного энергооборудования» специализируется на предоставлении услуг в сфере газификации в Тюмени:

- реализация проектов газопровода и систем газоснабжения
- обслуживание систем газоснабжения и теплоснабжения
- монтаж и поставка оборудования систем газоснабжения промышленных и частных котельных (наружного и внутреннего).
Обеспечивая быструю газификацию частных домов, цехов и производственных зданий, мы учитываем индивидуальность объекта. Инженеры нашей компании реализуют газоснабжение в Тюмени быстро и качественно, даже если проект повышенной сложности. Наши специалисты относятся к числу лучших в Тюменской области. С нами провести газ в дом или производственный цех — это просто!
Проектирование газопроводов:
- Исходные данные и стоимость сбора исходных данных для проектирования газоснабжения
- Стоимость проектных работ по газоснабжению и согласования
- Стадии проектирования систем газоснабжения
Строительство газопроводов:
- Стадии строительства газопровода
- Стоимость строительства газопровода
- Строительство надземных газопроводов
- Строительство подземных газопроводов
Этапы газификации
Выполнение проектной документации и монтаж систем наружного и внутреннего газоснабжения зданий включает в себя следующие этапы:
- Расчет лимитов и получение технических условий по газоснабжению внутреннему или наружному;
- Выполнение проекта газоснабжения (автономного в том числе);
- Согласование разработанного проекта;
- Строительство магистральных газопроводов;
- Заключение договора на присоединение вновь построенного газопровода к действующему газопроводу (врезку газопровода);
- Монтаж системы внутреннего газоснабжения и газораспределения на объекте;
- Газификация частных домов и промышленных объектов, установка газовых счетчиков;
- Установка газового оборудования (в том числе для автономного газоснабжения объекта);
- Регистрация объекта и сдача его инспектору в Западно-Уральского управления Федеральной службы по экологическому, технологическому и атомному надзору, для опасных производственных объектов;
- Получение свидетельства на право собственности (для вновь возводимых объектов газоснабжения и газопроводов).
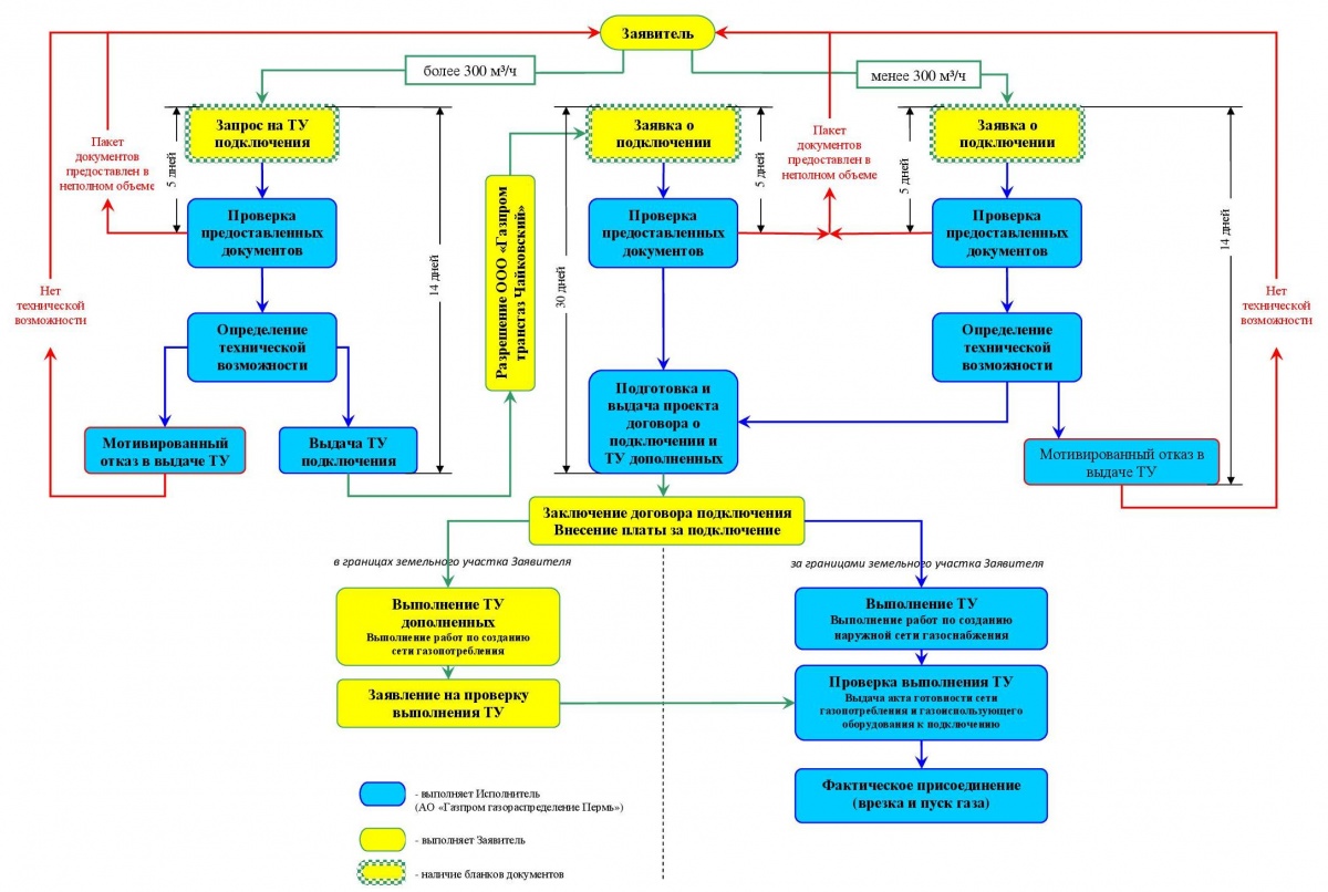
Схема этапов газификации объекта в зависимости от объема потребления газа:
Наши сотрудники предложат Вам несколько оптимальных проектных решений, с учетом сроков реализации, стоимости работ, условий эксплуатации, это безусловно поможет Вам принять взвешенное решение.
Мы гарантируем, что автономное газоснабжение будет в полной мере соответствовать стандартам и иметь должный уровень безопасности.
Нашими ведущими партнерами являются известные производители оборудования: Kentatsu Furst (Кентатсу Фурст), Vaillant (Вайлант), Protherm (Протерм), Buderus (Будерус), Danfoss (Данфосс), Wilo (Вило), Grundfos (Грюндфос), а также многие другие.
